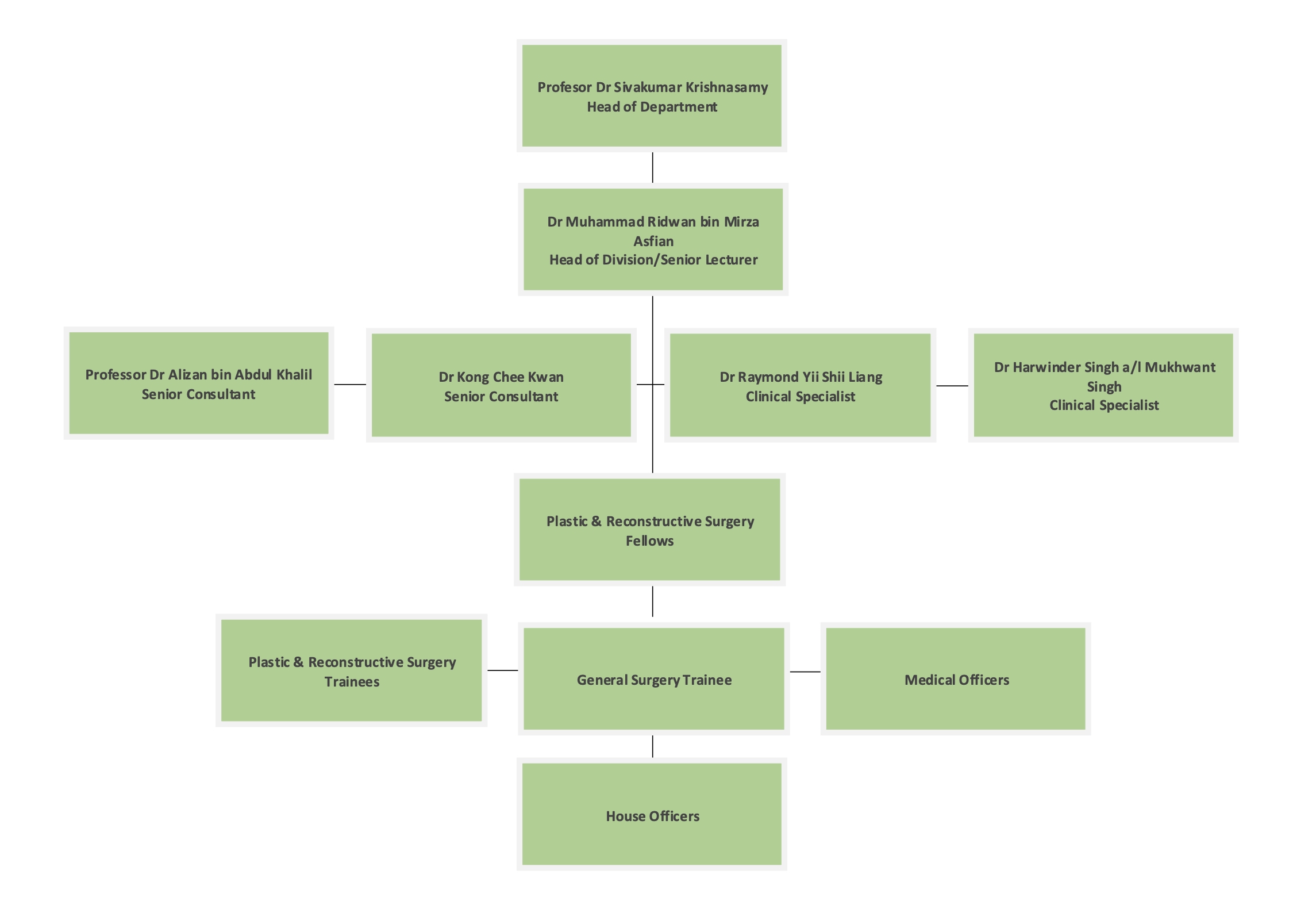
Organization Chart
Clinic
Operation theatres
Multidisciplinary Team (MDTs) meetings
Ward rounds
Clinic
- General Plastic Surgery Clinic
- New and follow up patient consultations are on Mondays 2pm at Surgery Clinic, First floor, Menara Utama, University of Malaya Medical Centre. At the moment, we do not accept walk-in patients, only referrals from clinics or other centres.
- Dressing clinic under Plastic Surgery
- Patients with wounds will be seen on regular basis in Dressing clinic (Klinik Perawatatn Luka) on 10am till 12noon on Mondays, Wednesdays and Fridays.
Operation theatres
- Daycare services
- Includes minor to moderate surgeries that needs sedation and general anaesthesia.
- Scheduled 8am to 4pm every second, fourth and fifth Tuesday of the month.
- Minor OT
- Includes minor cases that only require local anaesthesia.
- Cases scheduled pm session on Wednesdays in Minor OT (Bilik Prosedur Khas).
- General OT
- Plastic surgery list is on every Thursday of the week
- Some combined cases can be performed in the respective primary team’s OT ie Orthopaedic referred case is scheduled in Orthopaedic list
Multidisciplinary Team (MDTs) meetings
- Preoperative Head and Neck meeting
- Every Wednesdays 330pm in Otorhinolaryngology clinic, UMMC
- In attendance are OroMaxillioFacial Surgeons, Otorhinolaryngology Surgeons, Oncologists, Radiologists and Plastic Surgeons. Neurosurgeons and Upper Gastrointestinal Surgeons are in attendance when their consultation is needed.
- Postoperative Head and Neck meeting
- Every Monday 4pm in Dental Faculty
- Attended by the same team of the Preoperative meeting
- RadioGyneOncoPathology meeting
- 8am Thursdays, in attendance when consultation is needed for combined cases.
- Colorectal-Radio-Patho meeting
- 11am Thursdays, in attendance when consultation is needed.
- Combined cleft clinic
- Every first and third Friday of the month, 9am to 12 noon, held in Dental Faculty
- In attendance are OMFS surgeons, ENT surgeons, Orthodontists, Pedodontists and representative from CLAPAM
Ward rounds
- Plastic Surgery adult patients are warded in ward 6u (Sixth floor, Menara Utama) while paediatrics patients are warded in ward 6pb (Sixth floor, KWKK)
Meet Our Experts
CLINICAL CONSULTANTS AND ACADEMICS
Dr. Muhammad Ridwan bin Mirza Asfian
SENIOR LECTURER
UM Expert Link : https://umexpert.um.edu.my/ridwan-mirza.html
Dr. Alizan ABdul Khalil
PROFESSOR
UM Expert Link : UM Expert Link : https://umexpert.um.edu.my/alizan.html
ResearcherID Link : http://www.researcherid.com/rid/B-2548-2010
UMSC Link : https://umsc.my/?umsc_doctor=alizan-abdul-khalil-2
Dr. Kong Chee Kwan
SENIOR LECTURER
UM Expert Link : UM Expert Link : https://umexpert.um.edu.my/kcheekwan.html
ResearcherID Link : http://www.researcherid.com/rid/V-2064-2017
UMSC Link : www.umsc.my/umsc_doctor/kong-chee-kwan/
CLINICAL SPECIALIST
Dr. Raymond Yii Shi Liang
CLINICAL SPECIALIST
Dr. harwinder singh
CLINICAL SPECIALIST

